首页 > 企业新闻 > 创先争优
再创新高丨公司荣获多项上海市QC成果表彰
来源:质量环保部 作者:党群工作部 发布时间:2024年09月09日
+ . -
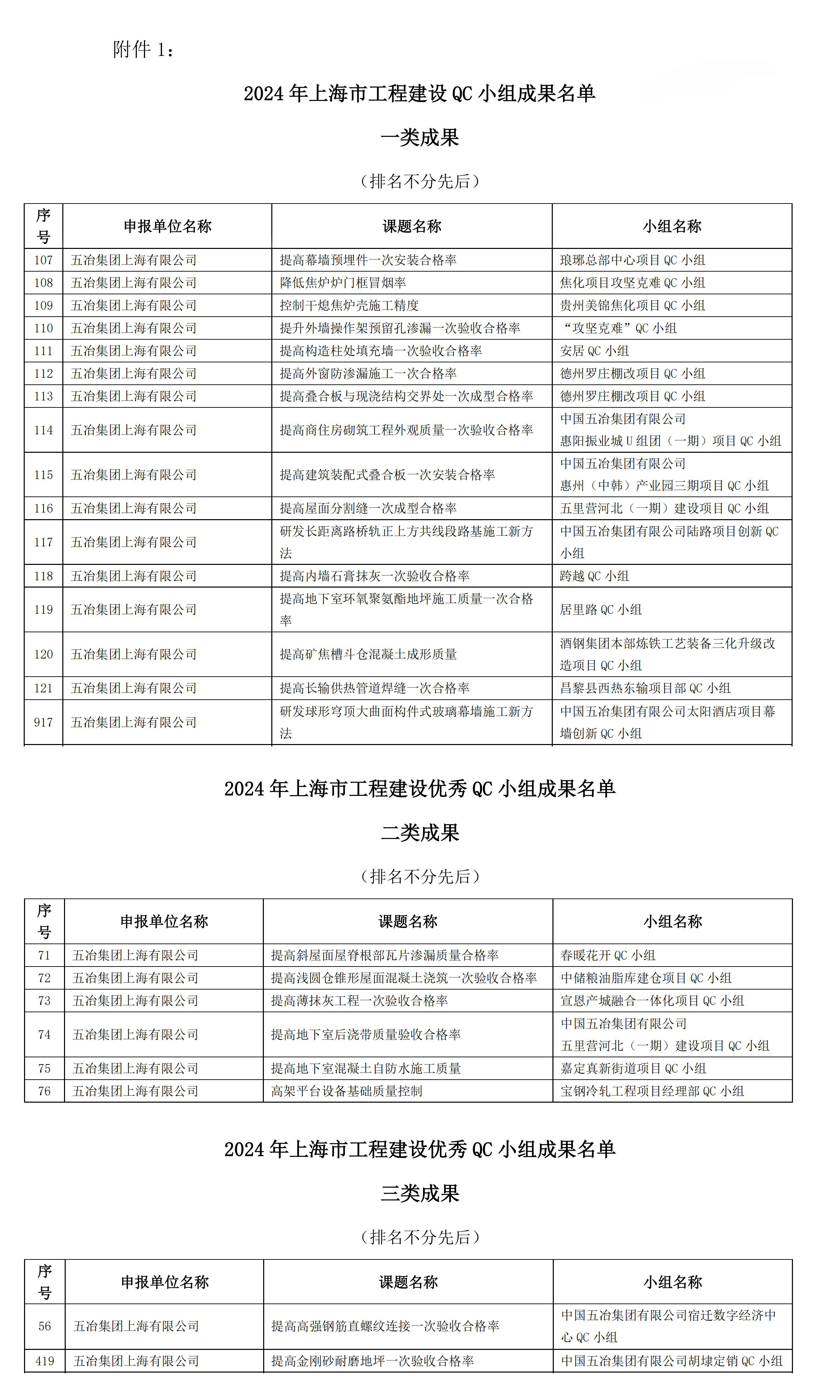
  近日,上海市工程建设质量管理协会公布了2024年工程建设QC小组活动成果大赛获奖名单,公司申报的24项QC成果榜上有名,其中一等奖16项,获奖数量创历年新高。同时,公司荣获“上海市工程建设QC小组活动优秀企业”称号。
  公司高度重视质量管理小组活动开展,将其作为强化质量管理能力提升、促进科技创新创效和强化人才培养的重要载体,以严苛态度、超高标准抓实抓细全过程质量管理,匠心打造精品工程。
  在项目策划阶段,公司以高水平质量策划筑牢项目高品质履约的基础,指导各项目部按照“百分百高品质”管理要求,对质量目标分解及责任落实、重大质量风险清单、关键工序质量控制等环节进行全面策划,构建起了“横向到边,纵向到底,不留死角”的全过程质量管控体系。在世界最大钢结构球体建筑——湖州太阳酒店项目滁州第一高楼——琅琊总部中心项目国内最大顶装焦炉——贵州美锦项目等标志性项目建设中,项目团队将QC纳入总体策划统筹部署,结合现场实际情况制定研究课题,并通过反复论证、优中选优确定最佳方案,最终相继研发了《研发球形穹顶大曲面构件式玻璃幕墙施工新方法》、《提高幕墙预埋件一次安装合格率》、《控制干熄焦炉壳施工精度》等优秀的QC成果,为项目完美履约打下了坚实基础。
  在施工过程中,公司以严苛质量管控激发创新创效活力,聚焦基层一线项目质量管理、施工生产薄弱环节与关键工序、新技术应用等重难点问题,积极运用新理念、新材料、新工艺,深入推进质量管理小组活动,推广先进的质量管理方法和经验,强化科学管理和技术创新,有效提高项目质量管理能力水平、实现企业创新创效能力整体提升。在拥有全国最长与轨道交通共线段——陆翔路(鄱阳湖路-杨南路)道路新建工程项目建设中,项目QC小组编制的《研发长距离路桥轨正上方共线段路基施工新方法》,有效解决了上海最长的路桥轨正上方共线段施工难题,确保了施工期间地铁的正常运营,为早日通车创造了条件。在此基础上,项目QC小组进一步总结提炼,形成发明型专利技术5项、省部级工法1项、企业级工法1项,首届工程建设企业数字化、工业化、绿色低碳施工工法大赛一等奖1项。
  在项目团队建设上,公司以常态化QC培训助力人才培养,为了提高项目团队综合素质和履约能力,公司坚持“走出去”学先进,“请进来”解难题,邀请相关专家进行QC培训,对QC小组活动全过程及注意事项进行讲解,分析共享实际案例,并且聘请有经验的专家对各家编制成果进行一对一指导,以点带面带动全员学习热情。同时,各项目QC活动小组在公司统一部署下,以问题为导向,及时纠正管理中存在的问题,强化培训补短板、强弱项,持续提高员工质量意识、精品意识和业务素质,进一步增强QC小组活动的科学性、创新性、实用性,全面提升小组成员的综合素质和业务水平,为推动项目顺利履约提供了技术支撑。
  公司将以全国“质量月”活动为契机,紧紧围绕“百分百高品质”管理目标,以严苛态度、超高标准持续提升工程品质,以高质量成果展示科技进步水平,为公司打造全产业链顶级服务商、实现高质量发展提供坚实的技术“后盾”。
copyright ©2025 太阳成集团tyc138(中国)有限公司 版权所有 版权所有 未经许可不得转载 | 地址:上海市宝山区铁力路2501号
沪公网安备 31011302002375号 | 沪ICP备05031176号-3 | 工信部备案查询地址
微信公众号
TOP